
登录新浪财经APP 搜索【信披】查看更多考评等级
来源:企业上市
根据11月20日晚间的公告,摩尔线程此次发行预计募集资金总额为79.996亿元,扣除发行费用(不含增值税)约4.24亿元后,募集资金净额约为75.76亿元。发行费用包括保荐承销费、审计及验资费、律师费、信息披露费、发行手续费及其他费用,其中发行手续费暂未包含印花税。最终,发行费用总额(不含增值税)约为4.24亿元,因此企业上市总费用大致为4.24亿元。
具体计算过程如下:
保荐承销费:保荐费300万元 + 承销费(按公式计算且不低于4,700万元),最终保荐承销费总额为391,980,000元。
其他费用:审计及验资费16,000,000元、律师费8,060,000元、信息披露费5,047,200元、发行手续费及其他费用566,100元。
发行费用小计(不含印花税):421,653,300元。
印花税:基于扣除印花税前的募集资金净额计算,约为1,894,487元。
发行费用总额(不含增值税):421,653,300 + 1,894,487 = 423,547,787元,约4.24亿元。
上述费用为不含增值税金额,含税金额需乘以(1+6%),但上市总费用通常指不含增值税的发行费用总额。
**企业上市总费用约为4.24亿元。
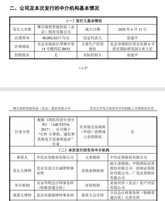
摩尔线程智能科技(北京)股份有限公司首次公开发行股票并在科创板上市招股意向书
发行费用概算
本次发行费用明细包括:
1、保荐承销费:保荐费300万元,承销费=发行价格*本次发行数量*5%-1,100万元,且承销费不低于4,700万元。保荐承销费根据项目进度分阶段收取,参考市场保荐承销费率平均水平,经双方友好协商确定,根据项目进度分节点支付;
2、审计及验资费:1,600万元。依据服务的工作内容、所提供服务的人员工时及参与提供服务的各级别人员的专业知识、工作经验等因素协商确定,按照项目进度分节点支付;
3、律师费:806万元。参考本次服务的工作量及实际表现、贡献并结合市场价格,经友好协商确定,按照项目进度分节点支付;
4、用于本次发行的信息披露费:504.72万元;
5、发行手续费及其他费用:56.61万元。
上述发行手续费中暂未包含本次发行的印花税,税基为扣除印花税前的募集资金净额,税率为0.025%,将结合最终发行情况计算并纳入发行手续费。上述各项发行费用均为不含增值税金额,含税金额=不含税金额×(1+6%)。各项费用根据发行结果可能会有调整。
摩尔线程于11月20日晚间披露科创板IPO发行公告,确定本次股票发行价格为114.28元/股,网上与网下申购将于11月24日正式开启。这一价格是在充分询价基础上最终敲定,凸显了市场对该企业发展价值的认可。
本次发行询价环节呈现高参与度特征,共吸引286家网下投资者及旗下7787个配售对象参与初步询价,报价区间覆盖88.79元/股至159.57元/股。结合监管要求的询价定价机制,发行人与主承销商在剔除无效报价后,综合考量市场供需、企业估值等因素确定最终发行价,处于报价区间的中上部区域。
从资金测算维度来看,按114.28元/股的发行价及拟定的新股发行数量计算,本次发行若顺利完成,摩尔线程预计募资总额将达79.996亿元(接近80亿元)。在扣除约4.24亿元的发行费用(不含增值税)后,实际可用于企业发展的募集资金净额约为75.76亿元。据招股书披露,这些资金将重点投入新一代自主可控AI训推一体芯片、图形芯片等核心研发项目及补充流动资金。
值得关注的是,本次发行完成后,摩尔线程的总股本将增至47002.8217万股。以114.28元/股的发行价推算,公司上市时的市值规模将达到约537.15亿元,这一市值水平在同期科创板芯片领域企业中具有较强竞争力,也为后续二级市场交易奠定了估值基础。
MACD金叉信号形成,这些股涨势不错!
海量资讯、精准解读,尽在新浪财经APP
责任编辑:杨赐
赤盈操盘提示:文章来自网络,不代表本站观点。